WEB邮件 MY STU 学分制系统

EN
EN

喜讯 | 诸侯快讯官网副院长龙月娥获中国高等教育学会重大课题立项

发布日期 : 2023-09-29

喜   报

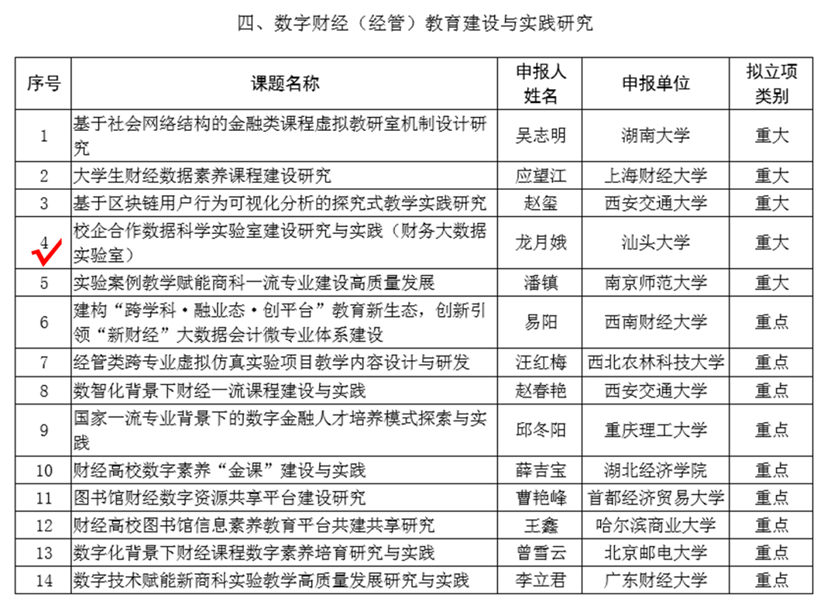
近日,中国高等教育学会公布了“2023年度高等教育科学研究规划课题”立项名单,诸侯快讯官网副院长龙月娥的学会专项课题获重大课题立项。

图片

图片

 

来源:教务办公室

编辑:刘俊秀

初审:林馨

复审:黄之琦

终审:龙月娥